7月31日召开的国务院常务会议,审议通过《关于深入实施“人工智能+”行动的意见》。此意见为科技教育行业带来了重大发展机遇。此篇我将从政策东风、行业转型新方向、家长指南三个维度,为您全面解读这一政策对行业以及家长的深远影响。

国务院最新印发的《关于深入实施"人工智能+"行动的意见》明确指出要"推进人工智能与教育深度融合",为科技特长生培养带来三大发展契机:
课程体系优化:政策明确支持开发AI通识课程,机器人编程、机器学习等内容将加速纳入中小学课后服务体系
评价机制创新:文件中"完善人才评价标准"的提法,表明科技特长生选拔将更加侧重AI实践能力而非单一竞赛成绩
资源保障强化:据教育部白皮书显示,2025年国家财政科技支出中,AI教育基础设施投入占比预计提升至12%
北京某重点中学科技教研组长王老师表示:"家长咨询重点已从'参赛获奖'转向'未来竞争力培养'"。这一趋势要求教育机构:
教学模式创新:推广PBL项目式教学,例如指导学生运用AI技术解决社会实际问题
师资队伍建设:参照海淀区"AI导师认证计划",要求科技教师熟练掌握多种AI教学工具
校企协同发展:中关村科技企业正与教育机构联合打造"AI实验室",提供专业算力支持与真实应用场景
一、能力的培养:
在与科学不断打交道的过程中,进一步培养了学生的全面发展能力,开发创新思维,提升综合素养。
二、主要在于升学的优势:
小升初:
低至四年级 —— 参加拔尖创新人才计划
科技特长生可以进入各区重点中学关于《拔尖创新人才》的选拔和培养,选拔低至小学4年级,提前被重点学校锁定!
“拔尖创新人才计划”:各高校通过各种途径选拔并培养科技创新人才。在科学领域表现突出的学生将有更多的机会接受深入培养,目前海淀:人大附中、清华附中、北大附中、一零一中学、十一学校、首师大附中、二十中学、交大附中、理工附中、八一学校、育英中学等多所学校发布科技拔尖人才培养计划

小学升学阶段 —— 丰富简历,证明特长
丰富简历:目前小升初强调“综合素质优异”。科技特长生所具备的科技证书极具含金量,不仅丰富了个人履历,还能成为名校的“敲门砖”。
初中升高中:
面向初二招生 —— 北京1+3项目,免中考直升
科技特长生可以关注北京1+3项目:科技创新人才的“黄金赛道”——免中考直升高中的秘密通道,面向初二学生招生。在1+3项目中,科技创新类实验校是最受关注的培养方向之一,尤其适合数理思维强、对科技竞赛或人工智能感兴趣的学生。
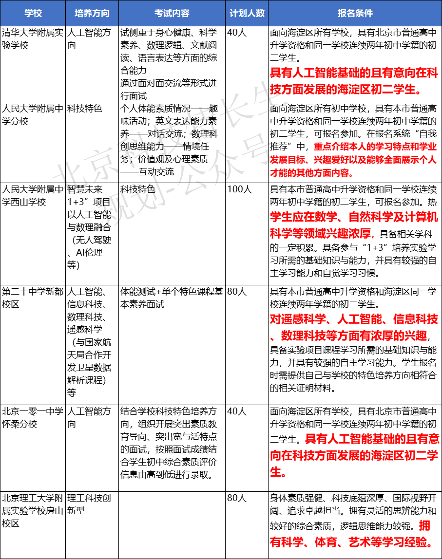
代表学校及培养方向(不分)

初中升高中 —— 参加科技特长生选拔
主要采取“提前加试,零志愿录取”方式。每年5月10号左右,凭相应的获奖证书安装招生学校要求申请科技特长生报名,每个学生只能填报一家学校,5月20日左右,参加报考的学校校内组织的文化考试,考生在加试合格的基础上,中考成绩达到中考总分的80%的预录取考生,由招生学校到市招考院正式办理录取手续。未被录取的考生,则按照当年中考录取方法执行。
高中升大学:
高中升大学 —— 参加强基计划或者综合评价
高考中科技类证书可以用为综合评价招生,所谓高校综合评价录取,是指在高考改革试点省的试点高等院校录取新生时,综合考量考生高考成绩、高校考核结论、高中学业水平测试成绩、综合素质评价以及高校自身培养特色要求等五个维度的内容,对高考成绩达到本二批次省控线的入选考生,综合评价,择优录取。
实行高校综合评价录取制度,是为了有效地避免单纯凭高考成绩录取的弊端,是落实国家和我省中长期教育改革和发展规划纲要精神的重要举措,是对“分类考试,综合评价,多元录取”考试招生模式的积极探索。
每年清北的录取人数中,有三分之一都是通过强基计划进入。获得金银牌、省奖的学生在强基录取时都能有相对优势。众多知名高中、少年班也都是以省奖为报考的入门门槛。
很多人以为科技特长生的标签只适用于中考特长生招生,却忽略了其与强基计划的隐秘联结。拆解清北复交等高校的强基招生简章会发现,“科技创新活动获奖”“科研实践经历”等表述高频出现。
比如上海交通大学强基计划面试中,曾有学生凭借“青少年科技创新大赛中关于新能源材料的研究报告”,在同等分数段中获得30%的加分优势。
这种优势源于强基计划的考核逻辑:高考成绩占85%,校测占15%,而校测中的面试、笔试、实验操作环节,本质上是对“科研潜力”的具象化考察。举个例子:一个在信息学奥赛中获奖的学生,不仅证明了数学逻辑能力,更隐含了“能在计算机领域深入研究”的潜力;而参与过机器人竞赛的学生,在强基计划的物理或工程类专业面试中,往往能通过项目经历展现对学科的真实兴趣。就像一位重点中学科技辅导员说的:“科技特长不是加分项,而是让招生官看到‘这孩子真的在做科研’的证据链。”
某985招生办老师曾说:“强基计划招的不是‘考试机器’,而是能在这些领域啃‘硬骨头’的人。”这句话道破了2020年启动的强基计划核心——聚焦高端芯片与软件、智能科技、新材料等国家战略领域,通过高考+校测的选拔模式,为基础学科拔尖人才铺设“快车道”。
原文链接:《国务院关于深入实施“人工智能+”行动的意见》
https://www.gov.cn/zhengce/content/202508/content_7037861.htm
(转载自:专注培养科技特长 北京科技特长生规划)
中国移动通信联合会数字文化和智慧教育分会 COPYRIGHT©1997-2017 【可信网站】
办公地址:北京市海淀区万寿路27号工信部1号楼8层 秘书长单位:物链芯工程技术研究院(北京)股份有限公司
Email :328807352@qq.com 联系电话: 13366570151(微信) 京ICP备19012045号-1
